公司业务服务热线:
0532-55578008
老年人意外险服务热线:
400-100-1117
网站首页
关于我们
公司简介
企业文化
公司框架
团队展示
合作伙伴
董事长致辞
专业服务
服务项目
服务领域
服务标准
服务网络
服务流程
青岛市老年意服务平台
保险资料
法律法规
经纪讲堂
产品推荐
意外险
家财险
出行保险
医疗险
重疾险
新闻动态
公告公示
信息披露
公司资质
互联网产品信息
人力资源
联系我们
联系方式
山东省青岛市崂山区海尔路180号大荣中心B座11层
0532-55578008
zggdgj@163.com
公告公示
首页
>
公告公示
致青岛市老年人一封信
日期:2020-12-01 阅读:8872
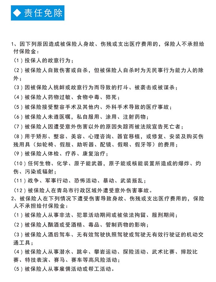
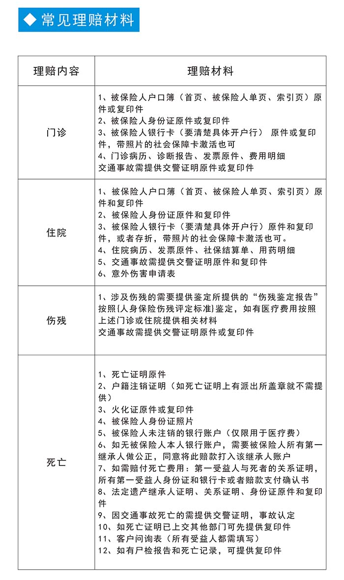
*本页面仅起告知作用,具体赔付责任和赔付标准以保险单及所载明的保险条款为准
最新资讯
国家金融监督管理总局召开2026年监管工作会议
19 Jan 2026
美媒:美国已正式开始出售委内瑞拉石油
19 Jan 2026
海南自由贸易港正式启动全岛封关
19 Jan 2026
习近平同美国总统特朗普通电话
19 Jan 2026